亚洲四房播,成人免费在线网站,王子变青娃 电视剧在线观看,迷雾美剧在线观看免费观看完整版,有罪电影香港完整版未删减 ,免费黄色网址在线观看,我为卿狂电影在线观看完整版

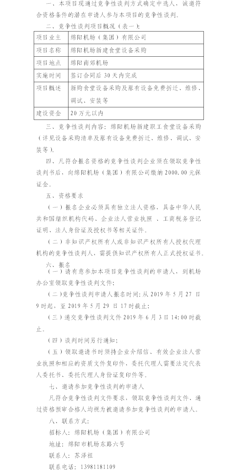
關于綿陽機場新建職工食堂設備采購的競爭性談判公告

2019-05-27 15:05:37

食堂設備采購詢價模板(5.21)(2).png


責任編輯:牛超  文稿校核:蘇澤祖  網(wǎng)頁編輯:張靖榆

返回

機場問詢服務 0816-6357195
遺失物品查找 0816-6357193 機場服務投訴 0816-6357666
ICP備案號:蜀ICP備19010850號-1
Copyright (c) 2019 綿陽機場(集團)有限公司 聯(lián)系地址: 綿陽市經(jīng)開區(qū)機場東路6號
投訴郵箱 2715401995@qq.com